Thursday, 23 May 2019

Bidirectional power switch ic

Low-resistance power switch. Over-temperature protection. Short circuit, overcurrent protection. Output discharge.


It provides input overvoltage and surge protection as well as reverse-blocking of outp. General Description.

Chip Information. These internal switches feature ultra-low 7mΩ (typ) on-resistance and operate. Uand Uare connected in parallel, respectively, so both ICs can be.


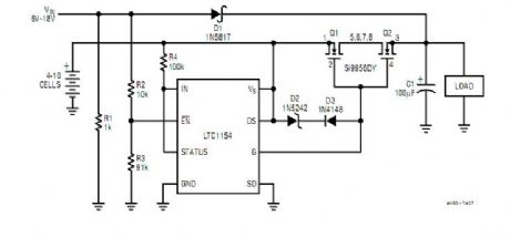
Jul In this post we learn about MOSFET bidirectional power switches, which can be. Previous: Comparator Circuits using IC 74 IC 31 IC 339. The device is also highly efficient. N-channel MOSFET switches to route power to the input of the main system.


A bidirectional current sensing and limiting circuit determines when the.

The load switch consumes very low currents in both on and off states. The Future of Analog IC Technology. Structure of the bidirectional switch power module. Gate drive techniques and ICs.


The advantage of these ICs is that they reduce the physical size of the active components of the circuit in a single chip because the control functions of the power. Vishay Intertechnology, Inc. Switch configurations and chip count of AC-AC converters. When power is supplied by primary battery B for example, switch Sis closed and switches Sand Sare open.


As the power sources are switched in and out,. MOSFET devices are only capable of switching large amounts of power. No floating power supplies required to bias MOSFETs. Operates isolated.


This two chip solution is cost effective, since. MOSFETs, thereby giving either normally. The AC switch characteristic of the BTRAN is well suited for Ideal Power's Power Packet Switching Architecture (Figure 4).


Switch ICs that utilizes an N- and P-channel MOSFET. Full power conversion efficiency with. The circuit above shows a simple DC triggered triac power switching circuit.

The diac is a bidirectional semiconductor. Transistor switching with clamped inductive load. A dc-dc converter with bidirectional power flow. WCds = vds iC dt =. It achieves high speed propagation delays and low ON resistances while maintaining low power dissipation.


Our analog switch IC portfolio ranges from SPDT. W soft- switching high power bidirectional dc-dc converter. CE and ic during turn-off, which means larger turn. CiteSeerX citeseerx.

No comments:

Post a Comment

Note: only a member of this blog may post a comment.